viernes, 25 de diciembre de 2009
miércoles, 9 de diciembre de 2009
La reingeniería de las escuelas y el blog como herramienta para alcanzarla
Todo esto implica el trabajo y un cambio en el cual las escuelas se encuentran actualmente.
Para ello "la reingeniería busca dos aspectos básicos que son la innovación y el logro de incrementos radicales en los indicadores de desempeño. En la reingeniería se premia la creatividad y sobretodo se recompensa y fomenta el descubrimiento y la superación de los paradigmas, mismos que se han instaurado como reglas o procedimientos inamovibles, imprescindibles y que al analizarlos desde una perspectiva distinta pierden su conveniencia”
Los Blog son aplicaciones Web similares digitalmente a las Bitácora utilizadas anteriormente por los marinero en su viajes donde tenían diarios personales que le servían para comentar sus viajes. La ventaja de que sea digital es que permite entre otra cosas no solo leer sobre un autor en particular sino una retroalimentación en la comunicación con el autor y sus lectores, esa retroalimentación hace que sea una actividad prosumer consumen y producen información en el blog. Según comenta Adriana Barujel “los Weblog o Bitácoras son un formato de educación en línea que se caracteriza por la configuración cronológica inversa de la entradas y en el que recogen a modo de diario, noticias, enlaces y opiniones de autoría mayoritariamente individual con un estilo informal y subjetivo “
¿Porque la Bitácora?
Las bitácoras permiten complementar el trabajo realizado en la aula, dándole al docente la posibilidad de combinar espacios de trabajos y permitiendo les seguir en contacto con los alumnos fuera y dentro del aula. Los docentes pueden combinar “el espacio presencial y el virtual, requiere, por un lado, una revaporización de los momentos de encuentro cara a cara, como espacio y tiempo que hace que aprovechar para aclaración de dudas, rectificación de malos entendidos, acercamientos a través de la diferentes técnicas dinámicas de grupo, etc. Por otro lado, también requiere un cuidadoso diseño de materiales hipermedia y la coordinación de los espacios de comunicación de la plataformas con el objeto de construir una comunidad de aprendizaje”.
Esta herramienta permite mejorar la calidad del trabajo que los docentes llevaban acabo, actualizando las técnicas de aprendizaje y digitalizando los trabajos antes realizados en hoja y papel, desde su comienzo, proponiendo a los alumnos nuevas técnicas para poder llegar a una producción multimedia desarrollada en la web a través de los blog.
Desde un punto de vista personal las herramientas implementas en mi trabajo como los blog, con fin pedagógico, permitieron independientemente del área en la cual trabajo, mejorar el contacto y la llegada de los alumnos, admitiendo consultas en cualquier momento, debates y un espacio de comunicación que antes no se podía realizar. A través de el espacio se consiguió llegar a una retroalimentación de las actividades dadas en clases, donde los mismos alumnos ayudaban a sus compañeros y terminaba siendo un espacio colaborativo, negar la utilización de las distintas aplicaciones TIC seria solo incrementar la brecha digital que se encuentra actualmente.
Referencia:
1 - La reingienería en educación: ¿un escenario virtual? Antonio Cabrera Angulo y María de Jesús Gallegos Santiago http://www.correodelmaestro.com/anteriores/2000/diciembre/2incert55.htm
2- Revista latinoamericana de Tecnología Educativa – Adriana G. Barujel volumen 4. Numero 1.
jueves, 1 de octubre de 2009
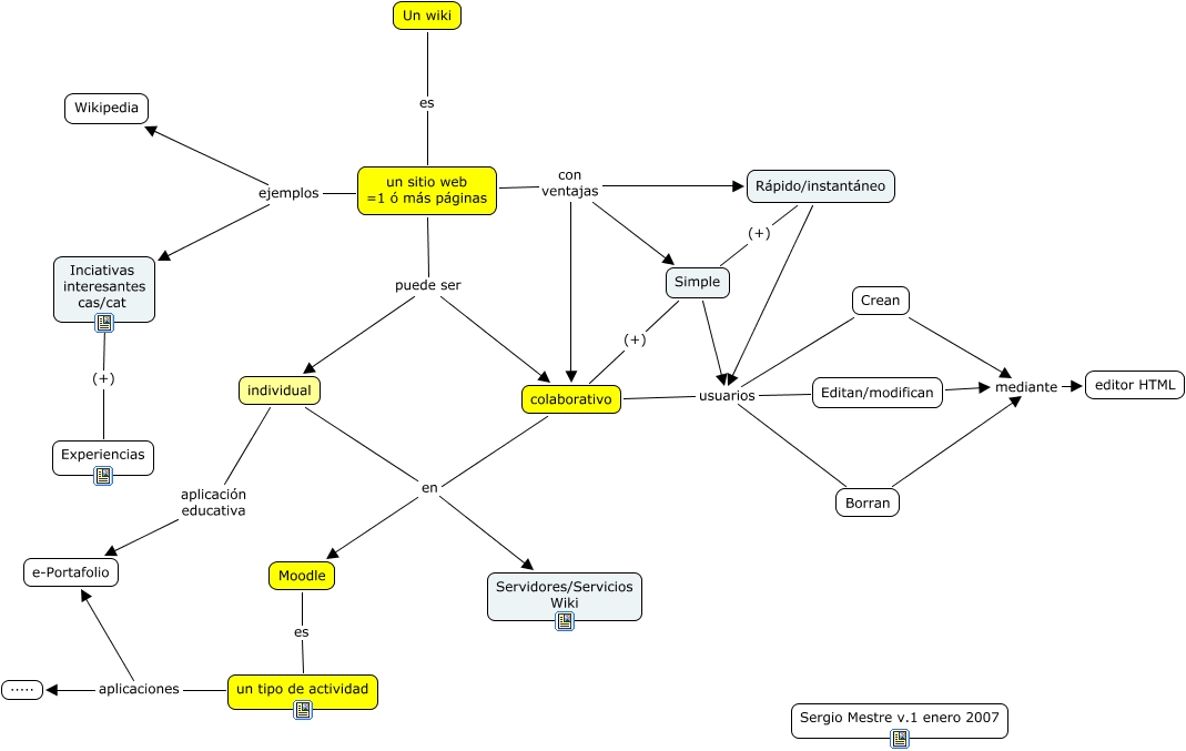
::::::WIKIS::::::
Las "wikis " es un sistema de gestión de contenido, se da un entorno de colaboración, cuyo objetivo principal, suministrar todo tipo de conocimiento. Los productores de contenido de un "Wiki" son sus usuarios integran diferentes tipos de medios: texto, imagen, audio, vídeo, enlaces, presentaciones entre otras..
Los wikis son instrumentos simples, dúctiles y potentes de contribución.
lunes, 28 de septiembre de 2009
lunes, 21 de septiembre de 2009
Seminario: “Nuevos Paradigmas,s Identidades Educativas”
Se llevo a cabo el día Sábado 19 de Sept del 2009 en el Centro de Conocimiento de
Lo expuesto ayudo mucho al docente a ampliar la mirada que tienen por el uso de las TIC, demostrando los diferentes recursos que les brinda
10 Ideas Clips para diseñar docentes 2.0
El día Viernes 18 en la ciudad de Obera Misiones participe de la charla "10 Ideas Clips para diseñar docentes 2.0" en
Pautas a tener en cuenta para dar una clase dinámica con contenido digital y rico en conocimiento.
.
Redes & Sociales
Como un trabajo de hormiga se van multiplicando las tareas y recursos que se pueden desarrollar sobre ellas, tanto en hardware como en infinidades de programas y aplicaciones apuntados a dar un servicio, placer, trabajo, o simple pasatiempo al usuario. En una sociedad donde la comunicación o estar comunicados empuja al a persona a relacionarse por la mera razón de no quedarse solo, los sitios o espacios sociales toman mayor relevancia en la carrera vertiginosa de popularidad social.
De allí que se le da una mirada mas profunda a los sitios sociales como Facebook, Twiter, Blog, MySpace, donde pasa de ser usuario a PROSUMER (productor y consumidor de contenido digital) que participan en un sistema abierto y en construcción permanente que involucra a conjuntos que se identifican en las mismas necesidades y problemáticas y que se organizan para potenciar sus recursos, donde una simpre pregunta puede generar millones de respuestas What are you doing? (¿qué estás haciendo?).[2] Antes de Internet, el estar conectado significaba contar con una vasta red de amigos y conocidos. Después,
En ellas, eligen según sus gustos, costumbres, creencia, o por sentirse identificados con quien relacionarse.
El Facebook también ocupa en cierta medida el papel de que se veía en el formato televisivo “[3]Gente que busca a Gente”, donde han podido reencontrarse compañeros de las escuela, en mi caso particular me reencontré con mi mejor amiga de la infancia la cual cuando termino sus estudios viajo a España, no tuve mas contacto hasta que ella me encontró por facebook, así miles de historias de personas que tuvieron la posibilidades de conocer, hasta casarse por Twitter.
Estas redes sociales están siendo vistas como un gran negocio para las compañías, pymes y políticos que ven el alcance que tiene y las repercusiones de las mismas.
Como lo expresa en una nota del diario
En definitiva las empresas están cruzando un umbral muy sugestivo donde se busca que el cliente sea un “amigo”.
En Techcrunch y según estudio de comscore llegan a la conclusión que Facebook es la red con un porcentaje mayor de crecimiento en estos últimos tiempos, por sobre otras redes como Hi5, Myspace, Friendster.
Los datos muestran que la redes sociales siguen creciendo y son productos de consumo popular. Debido a estos datos se considera normal que la publicidad empiece a enfocar su presupuesto hacia los medios sociales.
El crecimiento de las redes sociales seguirá su camino a pasos agigantados pero ¿Cuál es el techo de las redes sociales?
[1]“La web como ecosistema virtuoso/vicioso” Alejandro Picsitelli http://www.cibersociedad.net/congres2004/grups/fitxacom_publica2.php?grup=99&id=676&idioma=es
[2]“Cómo es el fenómeno de las redes sociales en línea al estilo de Facebook o MySpace” - Ricardo Sametband- Diario la Nación. http://www.lanacion.com.ar/nota.asp?nota_id=978199
[3] “Gente que busca a Gente” Programa televisivo América Televisión. Argentina, Año 2007
[4] “Twitter, el valor del contacto” Julia Raggio- Diario la Nación http://www.lanacion.com.ar/nota.asp?nota_id=1176345
miércoles, 2 de septiembre de 2009
Los Niños y Tecnología Celular de la Mano del Software
A través de mis 26 años he visto cambios acelerados en el uso de dispositivos de todo tipo, las TIC fueron ocupando en gran escala un lugar importante en el uso cotidiano mío, uno de ellos fue el celular.
Un ejemplo muy cercano en el uso del celular es mi bebe Zoe Huilen de tan solo 3 años, maneja al a perfección los teléfonos celulares, como desde sus pocos años de edad ya sabe diferenciar entre un teléfono táctil de otros. Ingresar, juega, lo recorre como si hubiera nacido con el conocimiento. Gracias a los nuevos software desarrollados para los celulares modernos como el Samsung Omnia o El IPhone, entre otros, podemos ver el desarrollo de aplicaciones de todo uso e índole, diversión, trabajo, administrativo, entre otros.
Mi beba sabe diferenciar entre el celular del papa Iphone y el mío Omnia , a sus 3 años ya tiene un gusto formado sobre cual plataforma le agrada mas, obviamente que sus conocimientos pasan exclusivamente por los juegos, pero si uno buscas se puede encontrar aplicaciones para dicha edad. Aplicaciones pedagógicas, didácticas, de aprensión, motricidad de las manos entre otras.
A medida que pase el tiempo los padres terminamos aprendiendo de los chicos, claramente se puede ver en el comercial de la[1]Empresa Personal, donde el niño de no mas de 14 años sentado en un sillón enseña a su padre a utilizar el celular y navegar por Internet a través del Portal WAP, allí claramente podemos ver la brecha que la tecnología genera entre los padres, intentando entrar en el mundo de las tecnologías y los chicos nativos de ella.
Como figura en un fragmento del libro [2]Planeta Web 2.0- Inteligencia Colectiva O Medios Fast Food “Los teléfonos móviles de tercera generación (3G) empezaron a ocupar espacios hasta ahora sólo reservado a aquellas. Aunque los primeros productos fueron pensados en forma similar a sus pares cableados” al principio los teléfonos eran con formatos similares y genéricos los cables pocos accesorios, y un software básico, con servicios que si bien crecían eran los mismos entornos gráficos con uno o dos aplicaciones nuevas , como lo siguen siendo los Motorola, Nokias antes del Nseries, eso lo puede ver yo anteriormente con mis teléfonos como el Motorola Rock en el cual solo se podía navegar por Internet a través de GPRS, el Sistema Operativo era igual para teléfonos nuevos que como para los primeros Motorola monocromáticos, fue un salto importante en el Sistema Operativo de los celulares con la llegada del 3G, pero como continua el en el texto de Planeta Web 2.0 “ hoy se han vuelto mobile devices, teléfonos más plataformas para el entretenimiento, la gestión de la información, el consumo de los media, la producción de contenidos multimediales y el fortalecimiento de las redes sociales. Tan valioso es el nuevo rol asignado por la industria a los mobile devices en su convergencia con las aplicaciones Web
El celular paso a ser una computadora portátil con la que se puede comunicar, a través no solo de la linea telefonía sino con las conexiones WIFI, 
Particularmente considero que en la actualidad hay muchos usos pedagógicos que se le puede dar al celular y aplicaciones que permiten desarrollar proyectos áulicos con los alumnos, el caso particular de una docente de literatura que contó una historia , donde la consigna era para los alumnos que de dicha historia desarrollaran un pequeño video con una fragmento del cuento. Así como esas experiencias hay muchas, depende pienso de la capacidad imaginativa del docente para desarrollar nuevas actividades con las herramientas que cuenta en la escuela o los niños en la actualidad. Es inevitable el avance de la tecnología móvil en todos los niveles dependerá de los padres y adultos presentes el buen uso de los mismo enseñando y demostrando a los niños el verdadero uso del dispositivo, siendo guía de ellos, velando por el bienestar psicológico y educativo .
[1] Propaganda de Personal Wap URL: http://www.youtube.com/watch?v=B393pjQj3RQ
[2] Planeta Web 2.0, Inteligencia Colectiva O Medios Fast Food Autores: Cristobal Cobo Romaní Y Hugo Pardo Kuklinski Inteligencia Colectiva O Medios Fast Food
[3] Comercial de Telefónica URL: http://www.youtube.com/watch?v=nvp_rhNoAFw&eurl=http%3A%2F%2Fwww.dotpod.com.ar%2F2009%2F07%2F23%2Farana-la-nueva-publicidad-de-movistar-que-ofrece-internet-gratis%2F&feature=player_embedded
sábado, 22 de agosto de 2009
Generaciones Tecnologicas
Desde principio de su creación las tecnologías formaron un papel importante en la sociedad trayendo ventajas y desventajas en su uso.
Cada sociedad fue agregando de manera progresiva y rápida los avances en función a las TIC, en donde gran parte de las sociedades quedaron en un estado de obsolencia por no poder llegar a comprender el uso o aplicación herramientas, se vieron sobrepasados por la tecnología al punto de crear una brecha cultural que no se relaciona con la geografía ni, con la capacidad económica, o política si no que la inmensa mayoría de la población se encuentra es analfabeta digital. 
En un fragmento de su libro Piscitelli agrega “…no es cierto que todos los adultos sean inmigrantes digitales ni que todos lo chicos sean nativos digitales. La diferencia entre competencias analógicas y digitales también debe ser matizada a la luz de diferencias de clase, de la acumulación asimétrica de capital cultural y simbólico, y de todas las variables intervinientes que revelan una oposición que tomada a rajatabla, en vez de esclarecer obnubila, y que en vez de ayudar, amplía la brecha entre los que tienen y los que no.”
.Como describen en su documento Fabio Tarasow y Nicolás Pedregal en su documento “Convergencias Tegnologicas”, “las tecnologías no son ni “buenas” ni “malas”, ya que dependen de los contextos, se encadenan con los usos e intereses sociales, pero tampoco son neutras, ya que su configuración condiciona, restringe o amplía las maneras sociales de hacer las cosas (producir, comunicar, etc).”
Por ello desde mi punto de vista todos los extremos son malos, Se necesita encontrar el equilibrio del uso de las TIC, desde las perspectiva pedagógica las TIC son una herramienta importante para el uso en las aulas facilitando al docente la atención del alumno y brindado nuevas pautas para poder desarrollar sus clases de manera mas dinámica .
jueves, 6 de agosto de 2009
Entrevista de la Flacso
Esta semana salio publicada la entrevista Blog de alumna es reconocido por DocentesInnovadores.net que me realizo
Como experiencia particular fue muy grata ya que pude contactarme con mucha gente interesada en realizar, como así también mostrar a mis alumnos docentes que con un simple blog se puede llegar a muchas personas en todos lados. Acercando los contenidos de las clases a los alumnos , demostrando el uso pedagógico que tiene esta herramienta.
Las Generaciones Interactiva ante las Pantallas

En el dia de hoy 6/08/2009 Participe en la organización del evento “Las Generaciones Interactiva ante las Pantallas”.
Este espacio de diálogo con padres y docentes sobre el uso que hacen chicos y jóvenes de Internet, el celular, los videojuegos y la televisión tuvo lugar hoy en el Centro del Conocimiento, de la ciudad de Posadas. Al programa, que organizaron el “Foro Generaciones Interactivas”, el Equipo TIC del ministerio, y EducaRed Argentina, asistieron cerca de 150 docentes y padres, e incluye un panorama de la “Generación Interactiva en la Argentina”, con datos de una investigación que se realizó durante los años 2007 y 2008, entre más de 8.000 mil alumnos de 179 escuelas del país. Con la ponencia de Guillermo Moro, director de Planificación del Foro Generaciones Interactivas, quien expuso las conclusiones de la investigación sobre la “Generación Interactiva en Iberoamérica”, programa que en el país lo coordinan Melania Octaviano. El evento alcanzo las expectativas de los participantes y quedaron conformes y expectantes para el próximo evento a realizarse a fin de mes.
Nota periodistica del diario:
Diario el Territorio
viernes, 31 de julio de 2009
El Sentido de Herramienta y El miedo.
Pienso que los docentes diariamente se ven enfrentados a una realidad en la cual no están acostumbrados, donde deben poner gran parte de paciencia y perseverancia en aprender algo nuevo. Encontrar la vuelta a eso que por allí por miedo no se animan a enfrentar. Como siempre les digo a mis alumnos docentes, ustedes le tiene miedo a un martillo?. Uno debe aprender a enfrentarse a los miedos, como dice Ismael Serrano en un fragmento de su blog, "no es descabellado pensar que estar vivo es algo así como estar asustado. Lo malo es que el miedo te paralice, te aísle, te impida asumir los riesgos que estar vivo exige".
Hay veces que pienso como algunas personas enfrentaron a sus miedos y ahora aprenden la terminologías actuales, el idioma que manejan los jóvenes, y terminan siendo grandes oradores , viajan por el mundo contando sus experiencias de como las TIC y su celular de ultima moda de por allí le costo horas de no dormir para aprender a usarlo, cuando el 90% de los chicos están sabiendo lo mismo que esa persona y por allí mas de la utilización de la herramienta.
No por eso van a dejar de ser grandes oradores porque a diferencia de los chicos que saben utilizar la herramienta el docente tiene los concepto para que dicha herramienta sea útil, no sirve de nada saber usar algo si no le damos el sentido del mismo y el fundamento que se necesita para que el concepto que se desea transmitir llegue. El sentido de herramienta.
miércoles, 22 de julio de 2009
BLOG DE LA SEMANA
Esta semana salí galardonada en la pagina http://www.docentesinnovadores.net/ con el reconocimiento de "BLOG DE
Gracias!!
lunes, 6 de julio de 2009
Una ayuda para las Escuelas

Las instituciones interesadas pueden comunicarse con Wormhole al (011) 5254-0115/0116/0117, o vía mail a info@wormholeit.com, con el título: "POR SERVICIO DE EDUCACIÓN A DISTANCIA PARA MI INSTITUCIÓN". La aplicación no requiere ningún tipo de instalación ni compras de hardware específico. Pasado los tres meses de plazo, no hay ninguna obligación de continuar con el servicio.
fuente CanalAR
Espero que esto sea una motivacion para las escuelas a plantear el uso de las TIC y los beneficios que tiene la misma como en estas eventualidades de la vida .
domingo, 5 de julio de 2009
Desarrollo, Crecimiento y Contaminación
Esta semana que paso tuvimos que investigar para armar una WebQuest en grupo, el tema que tocamos fue Desarrollo, Crecimiento y Contaminación.
Hay mucha información del tema, recorrer solamente la información local te da una pauta de la cantidad de información que podes utilizar para armar un trabajo.
La realidad local de Posadas esta muy lejos de llegar a ser la optima , ya que no hay mucha conciencia por parte de la sociedad. Por ello se planteo un tema a nivel de cada localidad.
Para los que quieran visitar les dejo el link.
Donde se plantea un trabajo transversal entre tres áreas Biología , Cívica, y Arte. Donde cada materia a su ves tendrá su protagonismo , con tareas y participación de parte de cada grupo utilizando las TIC en cada Área para armar un trabajo General e Integratorio.
Espero que les agrade...
domingo, 21 de junio de 2009
Encuentro Provincial de las TIC y IFD en Misiones
El día Jueves 18 y Viernes 19 participe junto a Flavia Morales Amiga y "Jefa", con mi compañero de Diplomatura y "Jefe" German K., y un gran equipo de TIC en la organización del 1º Encuentro Provincial de las TIC y IFD de MISIONES junto con la fundación Telefónica Argentina en la capacitación a unos 360 docentes misioneros en herramientas para el uso pedagógico de las nuevas tecnologías en la educación.
Como experiencia fue muy grata, ya que los Talleristas de Telefónica responsables de capacitar a los docentes, presentaron las distintas herramienta para utilizar en las escuelas y en sus vidas cotidianas.
Pueden leer los comentarios de la prensa en los link que adjunto a continuación.

- Ya misiones
- Misiones Online
- Ministerio de Educacion de Misiones
- Fundacion Telefonica
- Diario Territorio
- Noticias de la Calle
miércoles, 10 de junio de 2009
La teoria del Marketing y la Brecha Generacionaria

Desde hace casi 3 años estoy trabajando con docentes de todas las áreas con las TIC.En este recorrido pude comprender como los docentes se encuentran excluidos de la realidad, la desmotivación que convive con ellos, los aleja cada dia mas de las tecnologías.
Dialogando con ellos me comentan anécdotas muy interesante donde me demuestran que por falta de tiempo, de interés, o poca curiosidad, no ven la necesidad utilizar las distintas herramientas que conforman las TIC.
Para mi todo se relaciona con el MARKETING, y esa es la mirada que les hago ver a mis alumnos docentes para que puedan entender para que están las TIC en la vida diaria de ellos.
Todo se relaciona, el docente como en la teoría del marketing tiene que entender que todo se basa en necesidades, la necesidades personales, comunicarse con sus familiares, conocer las noticias, contactar con algún nuevo amigo/a, luego que le encuentran la mano a la herramientas, ya tiene la noción básica de para q están y cuales pueden ser sus utilidades, de allí siguen los usos pedagógicos. Como pueden apuntar todo lo aprendido sobre las TIC en las escuelas, para que, para que “Venderse” a los alumnos. Encontrar nuevas técnicas para motivar al alumno a aprender, como captar sus intereses y atención.
De allí mi hibrido de la Teoría del Marketing y la Brecha Generacionaría ...
miércoles, 27 de mayo de 2009
Burbujas de pensamiento...
Bienvenida...
Este es un sitio donde al transcurrir mi postitulo intentaré aportar experiencias, y a la vez brindar conocimientos e información para enriquecimiento de todos los visitantes. Espero que sea grata su visita...

